Header Ads Widget

Ticker

6/Tài%20Liệu/ticker-posts

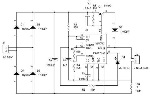
Nạp nhanh cho pin NiCd dùng max 712


Đây là một bộ nạp Pin cao cấp dựa trên nguồn nạp lớn nhất c ủa IC712.[separator] Đây là một cơ cấu có thể sử dụng chỉ đinh nhỏ nhất của thành phần bên ngoài , sự tích nạp nhanh cho pin NiCd để nạp lại.

Đăng nhận xét

0 Nhận xét